SISTEM KONTROL RUMAH SARANG WALET
1.Tujuan[kembali]
- Mempelajari prinsip kerja sistem kontrol rumah sarang walet, menggunakan touch sensor, infrared sensor, water level sensor, uv sensor, sensor suhu (LM35).
- Mempelajari simulasi rangkaian sistem kontrol rumah sarang walet, menggunakan touch sensor, infrared sensor, water level sensor, uv sensor, sensor suhu (LM35).
- Memahami bagaimana prinsip kerja dai interface Mikroprossesor 8088
2. Alat dan Bahan[kembali]
ALAT
- Op-Amp
3. Dasar Teori[kembali]
- RESISTOR
Resistor merupakan komponen elektronika dasar yang digunakan untuk membatasi jumlah arus yang mengalir dalam satu rangkaian.Sesuai dengan namanya, resistor bersifat resistif dan umumnya terbuat dari bahan karbon. Resistor memiliki simbol seperti gambar dibawah ini :
Resistor mempunyai nilai resistansi (tahanan) tertentu yang dapat memproduksi tegangan listrik di antara kedua pin dimana nilai tegangan terhadap resistansi tersebut berbanding lurus dengan arus yang mengalir, berdasarkan persamaan Hukum OHM :
Seri : Rtotal = R1 + R2 + R3 + ….. + Rn
Paralel: 1/Rtotal = 1/R1 + 1/R2 + 1/R3 + ….. + 1/Rn
- DIODA
Cara Kerja Dioda
Secara sederhana, cara kerja dioda dapat dijelaskan dalam tiga kondisi, yaitu kondisi tanpa tegangan (unbiased), diberikan tegangan positif (forward biased), dan tegangan negatif (reverse biased).
Pada kondisi tidak diberikan tegangan akan terbentuk suatu perbatasan medan listrik pada daerah P-N junction. Hal ini terjadi diawali dengan proses difusi, yaitu bergeraknya muatan elektro dari sisi n ke sisi p. Elektron-elektron tersebut akan menempati suatu tempat di sisi p yang disebut dengan holes. Pergerakan elektron-elektron tersebut akan meninggalkan ion positif di sisi n, dan holes yang terisi dengan elektron akan menimbulkan ion negatif di sisi p. Ion-ion tidak bergerak ini akan membentuk medan listrik statis yang menjadi penghalang pergerakan elektron pada dioda.

Pada kondisi ini, bagian anoda disambungkan dengan terminal positif sumber listrik dan bagian katoda disambungkan dengan terminal negatif. Adanya tegangan eksternal akan mengakibatkan ion-ion yang menjadi penghalang aliran listrik menjadi tertarik ke masing-masing kutub. Ion-ion negatif akan tertarik ke sisi anoda yang positif, dan ion-ion positif akan tertarik ke sisi katoda yang negatif. Hilangnya penghalang-penghalang tersebut akan memungkinkan pergerakan elektron di dalam dioda, sehingga arus listrik dapat mengalir seperti pada rangkaian tertutup.

C. Kondisi tegangan negatif (Reverse-bias)
Pada kondisi ini, bagian anoda disambungkan dengan terminal negatif sumber listrik dan bagian katoda disambungkan dengan terminal positif. Adanya tegangan eksternal akan mengakibatkan ion-ion yang menjadi penghalang aliran listrik menjadi tertarik ke masing-masing kutub. Pemberian tegangan negatif akan membuat ion-ion negatif tertarik ke sisi katoda (n-type) yang diberi tegangan positif, dan ion-ion positif tertarik ke sisi anoda (p-type) yang diberi tegangan negatif. Pergerakan ion-ion tersebut searah dengan medan listrik statis yang menghalangi pergerakan elektron, sehingga penghalang tersebut akan semakin tebal oleh ion-ion. Akibatnya, listrik tidak dapat mengalir melalui dioda dan rangkaian diibaratkan menjadi rangkaian terbuka.

- Relay
Tegangan coil: DC 5V
Struktur: Sealed type
Sensitivitas coil: 0.36W
Tahanan coil: 60-70 ohm
Kapasitas contact: 10A/250VAC, 10A/125VAC, 10A/30VDC, 10A/28VDC
Ukuran: 196154155 mm
Jumlah pin: 5
Konfigurasi Pin
Transistor NPN
Rumus dari Transitor adalah :
hFE = iC/iB
dimana, iC = perubahan arus kolektor
iB = perubahan arus basis
hFE = arus yang dicapai
Karakteristik Input
Transistor adalah komponen aktif yang menggunakan aliran electron sebagai prinsip kerjanya didalam bahan. Sebuah transistor memiliki tiga daerah doped yaitu daerah emitter, daerah basis dan daerah disebut kolektor. Transistor ada dua jenis yaitu NPN dan PNP. Transistor memiliki dua sambungan: satu antara emitter dan basis, dan yang lain antara kolektor dan basis. Karena itu, sebuah transistor seperti dua buah dioda yang saling bertolak belakang yaitu dioda emitter-basis, atau disingkat dengan emitter dioda dan dioda kolektor-basis, atau disingkat dengan dioda kolektor.
Bagian emitter-basis dari transistor merupakan dioda, maka apabila dioda emitter-basis dibias maju maka kita mengharapkan akan melihat grafik arus terhadap tegangan dioda biasa. Saat tegangan dioda emitter-basis lebih kecil dari potensial barriernya, maka arus basis (Ib) akan kecil. Ketika tegangan dioda melebihi potensial barriernya, arus basis (Ib) akan naik secara cepat.
Karakteristik Output
Sebuah transistor memiliki empat daerah operasi yang berbeda yaitu daerah aktif, daerah saturasi, daerah cutoff, dan daerah breakdown. Jika transistor digunakan sebagai penguat, transistor bekerja pada daerah aktif. Jika transistor digunakan pada rangkaian digital, transistor biasanya beroperasi pada daerah saturasi dan cutoff. Daerah breakdown biasanya dihindari karena resiko transistor menjadi hancur terlalu besar.
Gelombang I/O Transistor

- OP-AMP
Karakteristik IC OpAmp
- Penguatan Tegangan Open-loop atau Av = ∞ (tak terhingga)
- Tegangan Offset Keluaran (Output Offset Voltage) atau Voo = 0 (nol)
- Impedansi Masukan (Input Impedance) atau Zin= ∞ (tak terhingga)
- Impedansi Output (Output Impedance ) atau Zout = 0 (nol)
- Lebar Pita (Bandwidth) atau BW = ∞ (tak terhingga)
- Karakteristik tidak berubah dengan suhu
Karakteristik IC OpAmp
- Penguatan Tegangan Open-loop atau Av = ∞ (tak terhingga)
- Tegangan Offset Keluaran (Output Offset Voltage) atau Voo = 0 (nol)
- Impedansi Masukan (Input Impedance) atau Zin= ∞ (tak terhingga)
- Impedansi Output (Output Impedance ) atau Zout = 0 (nol)
- Lebar Pita (Bandwidth) atau BW = ∞ (tak terhingga)
- Karakteristik tidak berubah dengan suhu
Inverting Amplifier

- Type: Rotary a.k.a Radio POT
- Available in different resistance values like 500Ω, 1K, 2K, 5K, 10K, 22K, 47K, 50K, 100K, 220K, 470K, 500K, 1 M.
- Power Rating: 0.3W
- Maximum Input Voltage: 200Vdc
- Rotational Life: 2000K cycles
Pin No. | Pin Name | Description |
1 | Fixed End | This end is connected to one end of the resistive track |
2 | Variable End | This end is connected to the wiper, to provide variable voltage |
3 | Fixed End | This end is connected to another end of the resistive track |
- Gerbang NOT (IC 7404)
Gerbang NOT atau disebut juga "NOT GATE" atau Inverter (Gerbang Pembalik) adalah jenis gerbang logika yang hanya memiliki satu input (Masukan) dan satu output (keluaran). Dikatakan Inverter (gerbang pembalik) karena gerbang ini akan menghasilkan nilai ouput yang berlawanan dengan nilai inputnya . Untuk lebih jelasnya perhatikan simbol dan tabel kebenaran gerbang NOT berikut.
Gerbang NOT, juga dikenal sebagai inverter, adalah gerbang logika yang menghasilkan keluaran yang kebalikan dari masukan. Pada gerbang logika NOT, simbol yang menandakan operasi gerbang logika NOT adalah tanda minus (-) diatas variabel, perhatikan gambar diatas.
Simbol dan Notasi
- Simbol gerbang NOT biasanya direpresentasikan oleh sebuah segitiga dengan lingkaran di dalamnya atau dengan simbol "bubble" pada simbol logika standar.
- Notasi matematika untuk gerbang NOT dapat disimbolkan sebagai ~A atau A'.
Perhatikan tabel kebenaran gerbang NOT. Cara cepat untuk mengingat tabelnya adalah dengan mengingat pernyataan berikut. "Gerbang NOT akan menghasilkan output (keluaran) logika 1 bila variabel input (masukan) bernilai logika 0" sebalikanya "Gerbang NOT akan menghasilkan keluaran logika 0 bila input (masukan) bernilai logika 1"
Operasi Logika
- Gerbang NOT melakukan operasi kebalikan atau negasi pada masukan.
- Jika masukan adalah logika tinggi (1), keluaran akan menjadi logika rendah (0), dan sebaliknya.
- Decoder (IC 7447)
IC BCD 7447 merupakan IC yang bertujuan mengubah data BCD (Binary Coded Decimal) menjadi suatu data keluaran untuk seven segment. IC 7447 yang bekerja pada tegangan 5V ini khusus untuk menyalakan seven segment dengan konfigurasi common anode. Sedangkan untuk menyalakan tampilan seven segment yang bekerja pada konfigurasi common cathode menggunakan IC BCD 7448.
IC ini sangat membantu untuk meringkas masukan seven segmen dengan jumlah 7 pin, sedangkan jika menggunakan BCD cukup dengan 4 bit masukan. IC BCD bisa juga disebut dengan driver seven segment. Berikut konfigurasi Pin IC 7447.
Spesifikasi dari decoder 7447:
Jumlah pin: 16 pin
Kemasan: DIP
Keluarga: TTL
Tegangan sumber: +5 volt DC
Input: 4 bit BCD (Q0-Q3), aktif HIGH
Output: 7 segmen (A-G, DP), aktif HIGH
Konfigurasi Pin Decoder:
a. Pin Input IC BCD, memiliki fungsi sebagai masukan IC BCD yang terdiri dari 4 Pin, nama pin masukan BCD dilangkan dengan huruf kapital yaitu A, B, C dan D. Pin input berkeja dengan logika High=1.
b. Pin Ouput IC BCD, memiliki fungsi untuk mengaktifkan seven segmen sesuai data yang diolah dari pin input. Pin output berjumlah 7 pin yang namanya dilambangkan dengan aljabar huruf kecil yaitu, b, c, d, e, f dan g. Pin Output bekerja dengan logika low=0. Karena itulah IC 7447 digunakan untuk seven segment common anode.
c. Pin LT (Lamp Test) memiliki fungsi untuk mengaktifkan semua output menjadi aktif low, sehingga semua led pada seven segmen menyala dan menampilkan angka 8. Pin LT akan aktif jika diberi logika low. Pin ini juga digunakan untuk mengetes kondisi LED pada seven segment.
d. Pin RBI (Ripple Blanking Input) memiliki fungsi untuk menahan data input (disable input), pin RBI akan aktif jika diberi logika low. Sehingga seluruh pin output akan berlogika High, dan seven segment tidak aktif.
e. Pin RBO (Ripple blanking Output) memiliki fungsi untuk menahan data output (disable output), pin RBO ini akan aktif jika diberikan logika Low. Sehingga seluruh pin output akan berlogika High, dan seven segment tidak aktif.
Pada aplikasi IC dekoder 7447, ketiga pin (LT, RBI dan RBO) harus diberi logika HIGH=1 agar tidak aktif. Baik IC 7447 atau 7448 pada bagian output perlu dipasang resistor untuk membatasi arus yang keluar sehingga led pada seven segment bekerja secara optimal. Berikut ini rangkaian IC dekoder 7448 untuk konfigurasi seven segment common cathode.
- Encoder 74147
- 7 Segment Anoda
Seven segment merupakan bagian-bagian yang digunakan untuk menampilkan angka atau bilangan decimal. Seven segment tersebut terbagi menjadi 7 batang LED yang disusun membentuk angka 8 dengan menggunakan huruf a-f yang disebut DOT MATRIKS. Setiap segment ini terdiri dari 1 atau 2 LED (Light Emitting Dioda). Seven segment bisa menunjukan angka-angka desimal serta beberapa bentuk tertentu melalui gabungan aktif atau tidaknya LED penyususnan dalam seven segment.
Supaya memudahkan penggunaannnya biasanya memakai sebuah sebuah seven segment driver yang akan mengatur aktif atau tidaknya led-led dalam seven segment sesuai dengan inputan biner yang diberikan. Bentuk tampilan modern disusun sebagai metode 7 bagian atau dot matriks. Jenis tersebut sama dengan namanya, menggunakan sistem tujuh batang led yang dilapis membentuk angka 8 seperti yang ditunjukkan pada gambar di atas. Huruf yang dilihatkan dalam gambar itu ditetapkan untuk menandai bagian-bagian tersebut.
Dengan menyalakan beberapa segmen yang sesuai, akan dapat diperagakan digit-digit dari 0 sampai 9, dan juga bentuk huruf A sampai F (dimodifikasi). Sinyal input dari switches tidak dapat langsung dikirimkan ke peraga 7 bagian, sehingga harus menggunakan decoder BCD (Binary Code Decimal) ke 7 segmen sebagai antar muka. Decoder tersebut terbentuk dari pintu-pintu akal yang masukannya berbetuk digit BCD dan keluarannya berupa saluran-saluran untuk mengemudikan tampilan 7 segmen.
Tabel Pengaktifan Seven Segment Display
A. Spesifikasi
- Available in two modes Common Cathode (CC) and Common Anode (CA)
- Available in many different sizes like 9.14mm,14.20mm,20.40mm,38.10mm,57.0mm and 100mm (Commonly used/available size is 14.20mm)
- Available colours: White, Blue, Red, Yellow and Green (Res is commonly used)
- Low current operation
- Better, brighter and larger display than conventional LCD displays.
- Current consumption : 30mA / segment
- Peak current : 70mA
B. Konfigurasi pin
Pin Number | Pin Name | Description |
1 | e | Controls the left bottom LED of the 7-segment display |
2 | d | Controls the bottom most LED of the 7-segment display |
3 | Com | Connected to Ground/Vcc based on type of display |
4 | c | Controls the right bottom LED of the 7-segment display |
5 | DP | Controls the decimal point LED of the 7-segment display |
6 | b | Controls the top right LED of the 7-segment display |
7 | a | Controls the top most LED of the 7-segment display |
8 | Com | Connected to Ground/Vcc based on type of display |
9 | f | Controls the top left LED of the 7-segment display |
10 | g | Controls the middle LED of the 7-segment display |
- Light Emitting Code (LED)
Light Emitting Diode atau sering disingkat dengan LED adalah komponen elektronika yang dapat memancarkan cahaya monokromatik ketika diberikan tegangan maju. LED merupakan keluarga Dioda yang terbuat dari bahan semikonduktor. Warna-warna Cahaya yang dipancarkan oleh LED tergantung pada jenis bahan semikonduktor yang dipergunakannya. LED juga dapat memancarkan sinar inframerah yang tidak tampak oleh mata seperti yang sering kita jumpai pada Remote Control TV ataupun Remote Control perangkat elektronik lainnya.
Bentuk LED mirip dengan sebuah bohlam (bola lampu) yang kecil dan dapat dipasangkan dengan mudah ke dalam berbagai perangkat elektronika. Berbeda dengan Lampu Pijar, LED tidak memerlukan pembakaran filamen sehingga tidak menimbulkan panas dalam menghasilkan cahaya. Oleh karena itu, saat ini LED (Light Emitting Diode) yang bentuknya kecil telah banyak digunakan sebagai lampu penerang dalam LCD TV yang mengganti lampu tube.
- Light Emitting Code (LED)
Simbol dan Bentuk LED (Light Emitting Diode)
Seperti dikatakan sebelumnya, LED merupakan keluarga dari Dioda yang terbuat dari Semikonduktor. Cara kerjanya pun hampir sama dengan Dioda yang memiliki dua kutub yaitu kutub Positif (P) dan Kutub Negatif (N). LED hanya akan memancarkan cahaya apabila dialiri tegangan maju (bias forward) dari Anoda menuju ke Katoda.
LED terdiri dari sebuah chip semikonduktor yang di doping sehingga menciptakan junction P dan N. Yang dimaksud dengan proses doping dalam semikonduktor adalah proses untuk menambahkan ketidakmurnian (impurity) pada semikonduktor yang murni sehingga menghasilkan karakteristik kelistrikan yang diinginkan. Ketika LED dialiri tegangan maju atau bias forward yaitu dari Anoda (P) menuju ke Katoda (K), Kelebihan Elektron pada N-Type material akan berpindah ke wilayah yang kelebihan Hole (lubang) yaitu wilayah yang bermuatan positif (P-Type material). Saat Elektron berjumpa dengan Hole akan melepaskan photon dan memancarkan cahaya monokromatik (satu warna).
LED atau Light Emitting Diode yang memancarkan cahaya ketika dialiri tegangan maju ini juga dapat digolongkan sebagai Transduser yang dapat mengubah energi listrik menjadi energi cahaya.
LED adalah suatu perangkat semikonduktor yang menghasilkan cahaya saat diberikan arus listrik. Cahaya dihasilkan karena elektron-elektron dalam bahan semikonduktor bergerak antara tingkat energi yang berbeda dan melepaskan energi dalam bentuk foton cahaya. LED memiliki dua terminal: anoda (positif) dan katoda (negatif). Arus listrik mengalir dari anoda ke katoda dan menyebabkan cahaya dihasilkan. Warna cahaya yang dihasilkan oleh LED tergantung pada bahan semikonduktor yang digunakan. Contoh warna LED termasuk merah, hijau, biru, kuning, dan lainnya.
Spesifikasi:
- Tegangan Operasi (V<sub>f</sub>): Tegangan yang dibutuhkan untuk menyalakan LED.
- Arus Operasi (I<sub>f</sub>): Arus yang dibutuhkan untuk operasi normal LED.
- Daya Operasi (P<sub>f</sub>): Daya yang dikonsumsi oleh LED saat beroperasi.
- Efisiensi Luminositas: Rasio cahaya yang dihasilkan terhadap daya yang dikonsumsi.
- Panjang Gelombang (λ): Panjang gelombang cahaya yang dihasilkan oleh LED.
Jenis-jenis LED
1. LED Berlian (Standard LED): Digunakan untuk indikator dan pencahayaan umum.
2. LED High Power: Menghasilkan cahaya yang lebih terang, sering digunakan dalam aplikasi penerangan.
3. LED RGB (Red, Green, Blue):Menggabungkan beberapa warna untuk menciptakan berbagai warna cahaya.
Tegangan kerja LED adalah tegangan yang diperlukan untuk menyalakan LED. Tegangan kerja LED bervariasi tergantung pada jenis LED. Arus kerja LED adalah arus yang mengalir melalui LED saat LED menyala. Arus kerja LED bervariasi tergantung pada jenis LED. Luminansi LED adalah jumlah cahaya yang dipancarkan oleh LED. Luminansi LED bervariasi tergantung pada jenis LED. Sudut pencahayaan LED adalah sudut di mana cahaya dari LED menyebar. Sudut pencahayaan LED bervariasi tergantung pada jenis LED. Daya tahan LED adalah jumlah waktu yang dapat bertahan LED sebelum mulai melemah. Daya tahan LED bervariasi tergantung pada jenis LED. Biaya LED bervariasi tergantung pada jenis LED.
LED memiliki berbagai keunggulan dibandingkan dengan lampu konvensional, termasuk:
- Efisiensi energi: LED jauh lebih efisien daripada lampu konvensional, sehingga dapat menghemat energi.
- Daya tahan: LED jauh lebih tahan lama daripada lampu konvensional, sehingga dapat menghemat biaya penggantian lampu.
- Ukuran: LED dapat dibuat berukuran sangat kecil, sehingga dapat digunakan dalam berbagai aplikasi.
- Warna: LED dapat menghasilkan berbagai warna, sehingga dapat digunakan untuk berbagai keperluan.
- Logic State
Gerbang logika atau logic State adalah suatu entitas dalam elektronika dan matematika Boolean yang mengubah satu atau beberapa masukan logik menjadi sebuah sinyal keluaran logik. Gerbang Logika beroperasi berdasarkan sistem bilangan biner yaitu bilangan yang hanya memiliki 2 kode simbol yakni 0 dan 1 dengan menggunakan Teori Aljabar Boolean. Status logika Pengertian logis, benar atau salah, dari sinyal biner yang diberikan. Sinyal biner adalah sinyal digital yang hanya memiliki dua nilai yang valid. Dalam istilah fisik, pengertian logis dari sinyal biner ditentukan oleh level tegangan atau nilai arus sinyal, dan ini pada gilirannya ditentukan oleh teknologi perangkat. Dalam sirkuit TTL, misalnya, keadaan sebenarnya diwakili oleh logika 1, kira-kira sama dengan +5 volt pada garis sinyal; logika 0 kira-kira 0 volt. Tingkat tegangan antara 0 dan +5 volt dianggap tidak ditentukan.
Logic State merujuk pada kondisi atau keadaan suatu sirkuit logika pada suatu waktu tertentu. Dalam sistem digital, Logic State dapat berupa logika tinggi (1) atau logika rendah (0).
Sistem logika digital umumnya menggunakan notasi biner, di mana 1 mengindikasikan logika tinggi (biasanya tegangan tinggi), dan 0 mengindikasikan logika rendah (biasanya tegangan rendah).
Level logika tinggi dan rendah ditentukan oleh batas tegangan tertentu pada suatu sirkuit logika. Contoh, dalam sistem yang menggunakan tegangan 0-5V, mungkin level logika tinggi adalah di atas 2,5V, dan level logika rendah di bawah 2,5V.
Spesifikasi Logic State
1. Tegangan Logic High (V<sub>OH</sub>): Nilai tegangan yang dianggap sebagai logika tinggi.
2. Tegangan Logic Low (V<sub>OL</sub>): Nilai tegangan yang dianggap sebagai logika rendah.
3. Arus Logic High (I<sub>OH</sub>): Arus yang mengalir saat output logika tinggi.
4. Arus Logic Low (I<sub>OL</sub>): Arus yang mengalir saat output logika rendah.
Sirkuit logika dapat terdiri dari gerbang logika dasar (AND, OR, NOT) atau flip-flop yang membentuk sirkuit lebih kompleks. Konfigurasi sirkuit logika dapat menggabungkan gerbang logika untuk melakukan fungsi yang lebih kompleks.
Logic state digunakan untuk mewakili data digital, seperti angka, huruf, dan simbol. Logic state juga digunakan untuk mengendalikan operasi dari perangkat digital, seperti komputer, ponsel, dan mesin industri.
Dalam elektronika digital, terdapat dua logic state, yaitu logic 0 dan logic 1.
- Logic 0 direpresentasikan oleh tegangan rendah, biasanya 0 volt atau 0,5 volt.
- Logic 1 direpresentasikan oleh tegangan tinggi, biasanya 5 volt atau 2,5 volt.
Logic state dapat direpresentasikan dengan berbagai cara, termasuk:
- Tegangan: Logic 0 direpresentasikan oleh tegangan rendah, dan logic 1 direpresentasikan oleh tegangan tinggi.
- Arus: Logic 0 direpresentasikan oleh arus rendah, dan logic 1 direpresentasikan oleh arus tinggi.
- Frekuensi: Logic 0 direpresentasikan oleh frekuensi rendah, dan logic 1 direpresentasikan oleh frekuensi tinggi.
- Waktu: Logic 0 direpresentasikan oleh waktu rendah, dan logic 1 direpresentasikan oleh waktu tinggi.
Logic state digunakan untuk mewakili data digital. Data digital adalah data yang terdiri dari angka 0 dan 1. Data digital dapat digunakan untuk mewakili berbagai informasi, seperti angka, huruf, simbol, dan gambar.
Logic state juga digunakan untuk mengendalikan operasi dari perangkat digital. Perangkat digital, seperti komputer, ponsel, dan mesin industri, menggunakan logic state untuk melakukan perhitungan, kontrol, dan komunikasi.
Berikut adalah beberapa contoh penggunaan logic state:
- Dalam komputer, logic state digunakan untuk mewakili data digital, seperti angka, huruf, dan simbol. Logic state juga digunakan untuk mengendalikan operasi dari komputer, seperti perhitungan, kontrol, dan komunikasi.
- Dalam ponsel, logic state digunakan untuk mewakili data digital, seperti angka, huruf, dan simbol. Logic state juga digunakan untuk mengendalikan operasi dari ponsel, seperti panggilan telepon, pengiriman pesan, dan akses internet.
- Dalam mesin industri, logic state digunakan untuk mengendalikan operasi dari mesin, seperti mesin produksi, mesin pengolahan, dan mesin transportasi.
Logic state adalah konsep dasar yang penting dalam elektronika digital. Logic state digunakan untuk mewakili data digital, mengendalikan operasi dari perangkat digital, dan berbagai keperluan lainnya.
- Motor DC
Terdapat dua bagian utama pada sebuah Motor Listrik DC, yaitu Stator dan Rotor. Stator adalah bagian motor yang tidak berputar, bagian yang statis ini terdiri dari rangka dan kumparan medan. Sedangkan Rotor adalah bagian yang berputar, bagian Rotor ini terdiri dari kumparan Jangkar. Dua bagian utama ini dapat dibagi lagi menjadi beberapa komponen penting yaitu diantaranya adalah Yoke (kerangka magnet), Poles (kutub motor), Field winding (kumparan medan magnet), ArmatureWinding (Kumparan Jangkar), Commutator (Komutator)dan Brushes (kuas/sikat arang).
Pada prinsipnya motor listrik DC menggunakan fenomena elektromagnet untuk bergerak, ketika arus listrik diberikan ke kumparan, permukaan kumparan yang bersifat utara akan bergerak menghadap ke magnet yang berkutub selatan dan kumparan yang bersifat selatan akan bergerak menghadap ke utara magnet. Saat ini, karena kutub utara kumparan bertemu dengan kutub selatan magnet ataupun kutub selatan kumparan bertemu dengan kutub utara magnet maka akan terjadi saling tarik menarik yang menyebabkan pergerakan kumparan berhenti
Untuk menggerakannya lagi, tepat pada saat kutub kumparan berhadapan dengan kutub magnet, arah arus pada kumparan dibalik. Dengan demikian, kutub utara kumparan akan berubah menjadi kutub selatan dan kutub selatannya akan berubah menjadi kutub utara. Pada saat perubahan kutub tersebut terjadi, kutub selatan kumparan akan berhadap dengan kutub selatan magnet dan kutub utara kumparan akan berhadapan dengan kutub utara magnet. Karena kutubnya sama, maka akan terjadi tolak menolak sehingga kumparan bergerak memutar hingga utara kumparan berhadapan dengan selatan magnet dan selatan kumparan berhadapan dengan utara magnet. Pada saat ini, arus yang mengalir ke kumparan dibalik lagi dan kumparan akan berputar lagi karena adanya perubahan kutub. Siklus ini akan berulang-ulang hingga arus listrik pada kumparan diputuskan.
Konfigurasi Pin
Pin 1 : Terminal 1Pin 2 : Terminal 2
Spesifikasi Motor DC
Prinsip kerja motor DC adalah berdasarkan interaksi antara medan magnet stator dan medan magnet rotor. Ketika arus listrik mengalir melalui kumparan stator, maka akan menghasilkan medan magnet. Medan magnet stator ini akan berinteraksi dengan medan magnet rotor. Interaksi ini akan menghasilkan gaya yang menyebabkan rotor berputar.
Kecepatan putar motor DC dapat diatur dengan mengubah tegangan atau arus yang mengalir melalui kumparan kendali.
Berikut adalah beberapa jenis motor DC:
- Motor DC seri: Motor DC seri adalah jenis motor DC yang paling sederhana. Motor DC seri memiliki kumparan medan dan kumparan kendali yang dirangkai secara seri. Motor DC seri memiliki torsi yang tinggi, tetapi kecepatannya terbatas.
- Motor DC shunt: Motor DC shunt adalah jenis motor DC yang memiliki kumparan medan dan kumparan kendali yang dirangkai secara paralel. Motor DC shunt memiliki torsi yang lebih rendah daripada motor DC seri, tetapi kecepatannya lebih tinggi.
- Motor DC compound: Motor DC compound adalah jenis motor DC yang memiliki kumparan medan dan kumparan kendali yang dirangkai secara seri dan paralel. Motor DC compound memiliki torsi yang tinggi dan kecepatan yang tinggi.
Motor DC memiliki berbagai keunggulan, antara lain:
- Efisien: Motor DC memiliki efisiensi yang tinggi, yaitu sekitar 80%.
- Kontrol yang mudah: Motor DC dapat dikontrol dengan mudah dengan mengubah tegangan atau arus yang mengalir melalui kumparan kendali.
- Biaya yang rendah: Motor DC memiliki biaya yang relatif rendah.
Namun, motor DC juga memiliki beberapa kelemahan, antara lain:
- Berat: Motor DC memiliki berat yang lebih berat daripada motor AC.
- Ukuran: Motor DC memiliki ukuran yang lebih besar daripada motor AC.
- Ruis: Motor DC menghasilkan bunyi yang lebih bising daripada motor AC.
Motor DC banyak digunakan dalam berbagai peralatan, antara lain:
- Alat transportasi: Motor DC digunakan sebagai penggerak mobil listrik, motor skuter listrik, dan motor sepeda listrik.
- Peralatan industri: Motor DC digunakan sebagai penggerak mesin produksi, mesin pengolahan, dan mesin transportasi.
- Peralatan rumah tangga: Motor DC digunakan sebagai penggerak kipas angin, mesin cuci, dan blender.
Seperti dikatakan sebelumnya, LED merupakan keluarga dari Dioda yang terbuat dari Semikonduktor. Cara kerjanya pun hampir sama dengan Dioda yang memiliki dua kutub yaitu kutub Positif (P) dan Kutub Negatif (N). LED hanya akan memancarkan cahaya apabila dialiri tegangan maju (bias forward) dari Anoda menuju ke Katoda.
LED terdiri dari sebuah chip semikonduktor yang di doping sehingga menciptakan junction P dan N. Yang dimaksud dengan proses doping dalam semikonduktor adalah proses untuk menambahkan ketidakmurnian (impurity) pada semikonduktor yang murni sehingga menghasilkan karakteristik kelistrikan yang diinginkan. Ketika LED dialiri tegangan maju atau bias forward yaitu dari Anoda (P) menuju ke Katoda (K), Kelebihan Elektron pada N-Type material akan berpindah ke wilayah yang kelebihan Hole (lubang) yaitu wilayah yang bermuatan positif (P-Type material). Saat Elektron berjumpa dengan Hole akan melepaskan photon dan memancarkan cahaya monokromatik (satu warna).
LED atau Light Emitting Diode yang memancarkan cahaya ketika dialiri tegangan maju ini juga dapat digolongkan sebagai Transduser yang dapat mengubah energi listrik menjadi energi cahaya.
LED adalah suatu perangkat semikonduktor yang menghasilkan cahaya saat diberikan arus listrik. Cahaya dihasilkan karena elektron-elektron dalam bahan semikonduktor bergerak antara tingkat energi yang berbeda dan melepaskan energi dalam bentuk foton cahaya. LED memiliki dua terminal: anoda (positif) dan katoda (negatif). Arus listrik mengalir dari anoda ke katoda dan menyebabkan cahaya dihasilkan. Warna cahaya yang dihasilkan oleh LED tergantung pada bahan semikonduktor yang digunakan. Contoh warna LED termasuk merah, hijau, biru, kuning, dan lainnya.
Spesifikasi:
- Tegangan Operasi (V<sub>f</sub>): Tegangan yang dibutuhkan untuk menyalakan LED.
- Arus Operasi (I<sub>f</sub>): Arus yang dibutuhkan untuk operasi normal LED.
- Daya Operasi (P<sub>f</sub>): Daya yang dikonsumsi oleh LED saat beroperasi.
- Efisiensi Luminositas: Rasio cahaya yang dihasilkan terhadap daya yang dikonsumsi.
- Panjang Gelombang (λ): Panjang gelombang cahaya yang dihasilkan oleh LED.
Jenis-jenis LED
1. LED Berlian (Standard LED): Digunakan untuk indikator dan pencahayaan umum.
2. LED High Power: Menghasilkan cahaya yang lebih terang, sering digunakan dalam aplikasi penerangan.
3. LED RGB (Red, Green, Blue):Menggabungkan beberapa warna untuk menciptakan berbagai warna cahaya.
Tegangan kerja LED adalah tegangan yang diperlukan untuk menyalakan LED. Tegangan kerja LED bervariasi tergantung pada jenis LED. Arus kerja LED adalah arus yang mengalir melalui LED saat LED menyala. Arus kerja LED bervariasi tergantung pada jenis LED. Luminansi LED adalah jumlah cahaya yang dipancarkan oleh LED. Luminansi LED bervariasi tergantung pada jenis LED. Sudut pencahayaan LED adalah sudut di mana cahaya dari LED menyebar. Sudut pencahayaan LED bervariasi tergantung pada jenis LED. Daya tahan LED adalah jumlah waktu yang dapat bertahan LED sebelum mulai melemah. Daya tahan LED bervariasi tergantung pada jenis LED. Biaya LED bervariasi tergantung pada jenis LED.
LED memiliki berbagai keunggulan dibandingkan dengan lampu konvensional, termasuk:
- Efisiensi energi: LED jauh lebih efisien daripada lampu konvensional, sehingga dapat menghemat energi.
- Daya tahan: LED jauh lebih tahan lama daripada lampu konvensional, sehingga dapat menghemat biaya penggantian lampu.
- Ukuran: LED dapat dibuat berukuran sangat kecil, sehingga dapat digunakan dalam berbagai aplikasi.
- Warna: LED dapat menghasilkan berbagai warna, sehingga dapat digunakan untuk berbagai keperluan.
- Logic State
Status logika Pengertian logis, benar atau salah, dari sinyal biner yang diberikan. Sinyal biner adalah sinyal digital yang hanya memiliki dua nilai yang valid. Dalam istilah fisik, pengertian logis dari sinyal biner ditentukan oleh level tegangan atau nilai arus sinyal, dan ini pada gilirannya ditentukan oleh teknologi perangkat. Dalam sirkuit TTL, misalnya, keadaan sebenarnya diwakili oleh logika 1, kira-kira sama dengan +5 volt pada garis sinyal; logika 0 kira-kira 0 volt. Tingkat tegangan antara 0 dan +5 volt dianggap tidak ditentukan.
Logic State merujuk pada kondisi atau keadaan suatu sirkuit logika pada suatu waktu tertentu. Dalam sistem digital, Logic State dapat berupa logika tinggi (1) atau logika rendah (0).
Sistem logika digital umumnya menggunakan notasi biner, di mana 1 mengindikasikan logika tinggi (biasanya tegangan tinggi), dan 0 mengindikasikan logika rendah (biasanya tegangan rendah).
Level logika tinggi dan rendah ditentukan oleh batas tegangan tertentu pada suatu sirkuit logika. Contoh, dalam sistem yang menggunakan tegangan 0-5V, mungkin level logika tinggi adalah di atas 2,5V, dan level logika rendah di bawah 2,5V.
Spesifikasi Logic State
1. Tegangan Logic High (V<sub>OH</sub>): Nilai tegangan yang dianggap sebagai logika tinggi.
2. Tegangan Logic Low (V<sub>OL</sub>): Nilai tegangan yang dianggap sebagai logika rendah.
3. Arus Logic High (I<sub>OH</sub>): Arus yang mengalir saat output logika tinggi.
4. Arus Logic Low (I<sub>OL</sub>): Arus yang mengalir saat output logika rendah.
Sirkuit logika dapat terdiri dari gerbang logika dasar (AND, OR, NOT) atau flip-flop yang membentuk sirkuit lebih kompleks. Konfigurasi sirkuit logika dapat menggabungkan gerbang logika untuk melakukan fungsi yang lebih kompleks.
Logic state digunakan untuk mewakili data digital, seperti angka, huruf, dan simbol. Logic state juga digunakan untuk mengendalikan operasi dari perangkat digital, seperti komputer, ponsel, dan mesin industri.
Dalam elektronika digital, terdapat dua logic state, yaitu logic 0 dan logic 1.
- Logic 0 direpresentasikan oleh tegangan rendah, biasanya 0 volt atau 0,5 volt.
- Logic 1 direpresentasikan oleh tegangan tinggi, biasanya 5 volt atau 2,5 volt.
Logic state dapat direpresentasikan dengan berbagai cara, termasuk:
- Tegangan: Logic 0 direpresentasikan oleh tegangan rendah, dan logic 1 direpresentasikan oleh tegangan tinggi.
- Arus: Logic 0 direpresentasikan oleh arus rendah, dan logic 1 direpresentasikan oleh arus tinggi.
- Frekuensi: Logic 0 direpresentasikan oleh frekuensi rendah, dan logic 1 direpresentasikan oleh frekuensi tinggi.
- Waktu: Logic 0 direpresentasikan oleh waktu rendah, dan logic 1 direpresentasikan oleh waktu tinggi.
Logic state digunakan untuk mewakili data digital. Data digital adalah data yang terdiri dari angka 0 dan 1. Data digital dapat digunakan untuk mewakili berbagai informasi, seperti angka, huruf, simbol, dan gambar.
Logic state juga digunakan untuk mengendalikan operasi dari perangkat digital. Perangkat digital, seperti komputer, ponsel, dan mesin industri, menggunakan logic state untuk melakukan perhitungan, kontrol, dan komunikasi.
Berikut adalah beberapa contoh penggunaan logic state:
- Dalam komputer, logic state digunakan untuk mewakili data digital, seperti angka, huruf, dan simbol. Logic state juga digunakan untuk mengendalikan operasi dari komputer, seperti perhitungan, kontrol, dan komunikasi.
- Dalam ponsel, logic state digunakan untuk mewakili data digital, seperti angka, huruf, dan simbol. Logic state juga digunakan untuk mengendalikan operasi dari ponsel, seperti panggilan telepon, pengiriman pesan, dan akses internet.
- Dalam mesin industri, logic state digunakan untuk mengendalikan operasi dari mesin, seperti mesin produksi, mesin pengolahan, dan mesin transportasi.
Logic state adalah konsep dasar yang penting dalam elektronika digital. Logic state digunakan untuk mewakili data digital, mengendalikan operasi dari perangkat digital, dan berbagai keperluan lainnya.
- Motor DC
Terdapat dua bagian utama pada sebuah Motor Listrik DC, yaitu Stator dan Rotor. Stator adalah bagian motor yang tidak berputar, bagian yang statis ini terdiri dari rangka dan kumparan medan. Sedangkan Rotor adalah bagian yang berputar, bagian Rotor ini terdiri dari kumparan Jangkar. Dua bagian utama ini dapat dibagi lagi menjadi beberapa komponen penting yaitu diantaranya adalah Yoke (kerangka magnet), Poles (kutub motor), Field winding (kumparan medan magnet), ArmatureWinding (Kumparan Jangkar), Commutator (Komutator)dan Brushes (kuas/sikat arang).
Pada prinsipnya motor listrik DC menggunakan fenomena elektromagnet untuk bergerak, ketika arus listrik diberikan ke kumparan, permukaan kumparan yang bersifat utara akan bergerak menghadap ke magnet yang berkutub selatan dan kumparan yang bersifat selatan akan bergerak menghadap ke utara magnet. Saat ini, karena kutub utara kumparan bertemu dengan kutub selatan magnet ataupun kutub selatan kumparan bertemu dengan kutub utara magnet maka akan terjadi saling tarik menarik yang menyebabkan pergerakan kumparan berhenti
Untuk menggerakannya lagi, tepat pada saat kutub kumparan berhadapan dengan kutub magnet, arah arus pada kumparan dibalik. Dengan demikian, kutub utara kumparan akan berubah menjadi kutub selatan dan kutub selatannya akan berubah menjadi kutub utara. Pada saat perubahan kutub tersebut terjadi, kutub selatan kumparan akan berhadap dengan kutub selatan magnet dan kutub utara kumparan akan berhadapan dengan kutub utara magnet. Karena kutubnya sama, maka akan terjadi tolak menolak sehingga kumparan bergerak memutar hingga utara kumparan berhadapan dengan selatan magnet dan selatan kumparan berhadapan dengan utara magnet. Pada saat ini, arus yang mengalir ke kumparan dibalik lagi dan kumparan akan berputar lagi karena adanya perubahan kutub. Siklus ini akan berulang-ulang hingga arus listrik pada kumparan diputuskan.
Prinsip kerja motor DC adalah berdasarkan interaksi antara medan magnet stator dan medan magnet rotor. Ketika arus listrik mengalir melalui kumparan stator, maka akan menghasilkan medan magnet. Medan magnet stator ini akan berinteraksi dengan medan magnet rotor. Interaksi ini akan menghasilkan gaya yang menyebabkan rotor berputar.
Kecepatan putar motor DC dapat diatur dengan mengubah tegangan atau arus yang mengalir melalui kumparan kendali.
Berikut adalah beberapa jenis motor DC:
- Motor DC seri: Motor DC seri adalah jenis motor DC yang paling sederhana. Motor DC seri memiliki kumparan medan dan kumparan kendali yang dirangkai secara seri. Motor DC seri memiliki torsi yang tinggi, tetapi kecepatannya terbatas.
- Motor DC shunt: Motor DC shunt adalah jenis motor DC yang memiliki kumparan medan dan kumparan kendali yang dirangkai secara paralel. Motor DC shunt memiliki torsi yang lebih rendah daripada motor DC seri, tetapi kecepatannya lebih tinggi.
- Motor DC compound: Motor DC compound adalah jenis motor DC yang memiliki kumparan medan dan kumparan kendali yang dirangkai secara seri dan paralel. Motor DC compound memiliki torsi yang tinggi dan kecepatan yang tinggi.
- Efisien: Motor DC memiliki efisiensi yang tinggi, yaitu sekitar 80%.
- Kontrol yang mudah: Motor DC dapat dikontrol dengan mudah dengan mengubah tegangan atau arus yang mengalir melalui kumparan kendali.
- Biaya yang rendah: Motor DC memiliki biaya yang relatif rendah.
Namun, motor DC juga memiliki beberapa kelemahan, antara lain:
- Berat: Motor DC memiliki berat yang lebih berat daripada motor AC.
- Ukuran: Motor DC memiliki ukuran yang lebih besar daripada motor AC.
- Ruis: Motor DC menghasilkan bunyi yang lebih bising daripada motor AC.
Motor DC banyak digunakan dalam berbagai peralatan, antara lain:
- Alat transportasi: Motor DC digunakan sebagai penggerak mobil listrik, motor skuter listrik, dan motor sepeda listrik.
- Peralatan industri: Motor DC digunakan sebagai penggerak mesin produksi, mesin pengolahan, dan mesin transportasi.
- Peralatan rumah tangga: Motor DC digunakan sebagai penggerak kipas angin, mesin cuci, dan blender.
- Voltmeter
Volt meter DC merupakan alat ukur yang berfungsi untuk mengetahui beda potensial tegangan DC antara 2 titik pada suatu beban listrik atau rangkaian elektronika. Voltmeter adalah alat ukur yang digunakan untuk mengukur beda potensial atau tegangan listrik dari dua titik potensial listrik. Pada peralatan elektronik, voltmeter digunakan sebagai pengawasan nilai tegangan kerja.Berdasarkan jenisnya, voltmeter dapat dibagi menjadi dua, yaitu:
- Voltmeter Analog: Voltmeter analog adalah voltmeter yang menunjukkan hasil pengukurannya secara analog, yaitu dengan menggunakan jarum penunjuk. Voltmeter analog memiliki akurasi yang lebih rendah daripada voltmeter digital.
- Voltmeter Digital: Voltmeter digital adalah voltmeter yang menunjukkan hasil pengukurannya secara digital, yaitu dengan menggunakan angka. Voltmeter digital memiliki akurasi yang lebih tinggi daripada voltmeter analog.
Prinsip kerja voltmeter
Prinsip kerja voltmeter adalah berdasarkan prinsip kerja galvanometer. Galvanometer adalah alat ukur yang digunakan untuk mengukur arus listrik.
Voltmeter terdiri dari dua bagian utama, yaitu:
- Galvanometer: Galvanometer adalah alat ukur yang digunakan untuk mengukur arus listrik.
- Resistor: Resistor adalah komponen elektronika yang digunakan untuk membatasi arus listrik.
Pada voltmeter analog, galvanometer dihubungkan secara seri dengan resistor. Besarnya arus listrik yang mengalir melalui galvanometer akan sebanding dengan beda potensial yang diukur. Jarum penunjuk akan bergerak sesuai dengan besarnya arus listrik yang mengalir melalui galvanometer.
Pada voltmeter digital, galvanometer dihubungkan secara paralel dengan resistor. Besarnya arus listrik yang mengalir melalui galvanometer akan sebanding dengan beda potensial yang diukur. Nilai beda potensial kemudian dikonversi menjadi angka digital dan ditampilkan pada layar.
Cara menggunakan voltmeter
Untuk menggunakan voltmeter, langkah-langkahnya adalah sebagai berikut:
- Hubungkan voltmeter ke sumber tegangan yang akan diukur.
- Atur skala pengukuran voltmeter sesuai dengan tegangan yang akan diukur.
- Baca hasil pengukuran pada layar voltmeter.
- Infrared Sensor

Sensor IR menggunakan cahaya inframerah untuk mendeteksi tanda panas. Semua benda dan orang mengeluarkan suhu inframerah. Sensor inframerah diprogram untuk bereaksi ketika mendeteksi perubahan tanda panas.
Misalnya, sensor infra merah pada alarm sensor mendeteksi tanda panas pada manusia dan hewan dan membunyikan alarm.
Jumlah cakupan yang diberikan sensor inframerah bergantung pada perangkatnya. Sensor dalam dan luar ruangan akan memiliki jangkauan deteksi yang lebih luas.
Berdasarkan jenisnya, voltmeter dapat dibagi menjadi dua, yaitu:
- Voltmeter Analog: Voltmeter analog adalah voltmeter yang menunjukkan hasil pengukurannya secara analog, yaitu dengan menggunakan jarum penunjuk. Voltmeter analog memiliki akurasi yang lebih rendah daripada voltmeter digital.
- Voltmeter Digital: Voltmeter digital adalah voltmeter yang menunjukkan hasil pengukurannya secara digital, yaitu dengan menggunakan angka. Voltmeter digital memiliki akurasi yang lebih tinggi daripada voltmeter analog.
Prinsip kerja voltmeter
Prinsip kerja voltmeter adalah berdasarkan prinsip kerja galvanometer. Galvanometer adalah alat ukur yang digunakan untuk mengukur arus listrik.
Voltmeter terdiri dari dua bagian utama, yaitu:
- Galvanometer: Galvanometer adalah alat ukur yang digunakan untuk mengukur arus listrik.
- Resistor: Resistor adalah komponen elektronika yang digunakan untuk membatasi arus listrik.
Pada voltmeter analog, galvanometer dihubungkan secara seri dengan resistor. Besarnya arus listrik yang mengalir melalui galvanometer akan sebanding dengan beda potensial yang diukur. Jarum penunjuk akan bergerak sesuai dengan besarnya arus listrik yang mengalir melalui galvanometer.
Pada voltmeter digital, galvanometer dihubungkan secara paralel dengan resistor. Besarnya arus listrik yang mengalir melalui galvanometer akan sebanding dengan beda potensial yang diukur. Nilai beda potensial kemudian dikonversi menjadi angka digital dan ditampilkan pada layar.
Cara menggunakan voltmeter
Untuk menggunakan voltmeter, langkah-langkahnya adalah sebagai berikut:
- Hubungkan voltmeter ke sumber tegangan yang akan diukur.
- Atur skala pengukuran voltmeter sesuai dengan tegangan yang akan diukur.
- Baca hasil pengukuran pada layar voltmeter.
- Infrared Sensor
Sensor IR menggunakan cahaya inframerah untuk mendeteksi tanda panas. Semua benda dan orang mengeluarkan suhu inframerah. Sensor inframerah diprogram untuk bereaksi ketika mendeteksi perubahan tanda panas.
Misalnya, sensor infra merah pada alarm sensor mendeteksi tanda panas pada manusia dan hewan dan membunyikan alarm.
Jumlah cakupan yang diberikan sensor inframerah bergantung pada perangkatnya. Sensor dalam dan luar ruangan akan memiliki jangkauan deteksi yang lebih luas.
- SENSOR SUHU (LM35)
- SENSOR SUHU (LM35)
Sensor suhu LM35 adalah komponen elektronika yang memiliki fungsi untuk mengubah besaran suhu menjadi besaran listrik dalam bentuk tegangan. Sensor Suhu LM35 yang dipakai dalam penelitian ini berupa komponen elektronika elektronika yang diproduksi oleh National Semiconductor. LM35 memiliki keakuratan tinggi dan kemudahan perancangan jika dibandingkan dengan sensor suhu yang lain, LM35 juga mempunyai keluaran impedansi yang rendah dan linieritas yang tinggi sehingga dapat dengan mudah dihubungkan dengan rangkaian kendali khusus serta tidak memerlukan penyetelan lanjutan.
Berikut ini adalah karakteristik dari sensor LM35:
- Memiliki sensitivitas suhu, dengan faktor skala linier antara tegangan dan suhu 10 mVolt/ºC, sehingga dapat dikalibrasi langsung dalam celcius.
- Memiliki ketepatan atau akurasi kalibrasi yaitu 0,5ºC pada suhu 25 ºC
- Memiliki jangkauan maksimal operasi suhu antara -55 ºC sampai +150 ºC.
- Bekerja pada tegangan 4 sampai 30 volt.
- Memiliki arus rendah yaitu kurang dari 60 µA.
- Memiliki pemanasan sendiri yang rendah (low-heating) yaitu kurang dari 0,1 ºC pada udara diam.
- Memiliki impedansi keluaran yang rendah yaitu 0,1 W untuk beban 1 mA.
- Memiliki ketidaklinieran hanya sekitar ± ¼ ºC.
Berikut ini adalah karakteristik dari sensor LM35:
- Memiliki sensitivitas suhu, dengan faktor skala linier antara tegangan dan suhu 10 mVolt/ºC, sehingga dapat dikalibrasi langsung dalam celcius.
- Memiliki ketepatan atau akurasi kalibrasi yaitu 0,5ºC pada suhu 25 ºC
- Memiliki jangkauan maksimal operasi suhu antara -55 ºC sampai +150 ºC.
- Bekerja pada tegangan 4 sampai 30 volt.
- Memiliki arus rendah yaitu kurang dari 60 µA.
- Memiliki pemanasan sendiri yang rendah (low-heating) yaitu kurang dari 0,1 ºC pada udara diam.
- Memiliki impedansi keluaran yang rendah yaitu 0,1 W untuk beban 1 mA.
- Memiliki ketidaklinieran hanya sekitar ± ¼ ºC.
Sensor suhu ini terkalibrasi dalam satuan celcius dan mampu membaca nilai suhu dari 0˚C100˚C dan memiliki paraeter bahwa setiap kenaikan 1˚C tegangan keluaran naik sebesar 10mV dengan batas maksimal keluaran sensor adalah 1,5V pada suhu 150˚C. Pada perancangan menggunakan mikrokontroler ATmega8535, ADC yang digunakan adalah 10 bit, artinya data yang dihasilkan dari konversi adalah 0-1023. Untuk mengeluarkan output ADC dari mikrokontroler menggnakan rumus sebagai berikut : Hasil konversi ADC = (Vin*1024)/Vref Hasil output sensor kemudian akan diolah oleh mikrokontroler ATmega8535 yang kemudian nilainya akan ditampilkan pada layar lcd. Pada perancangan kakikakinya, kaki 1 terhubung power (0-5V), pin 2 sebagai output sensor yang akan terhubung dengan mikrokontroller ATmega8535, sedangkan pin 3 terhubung dengan ground.

Spesifikasi LM35 :
· Dikalibrasi Langsung dalam Celcius (Celcius)
· Faktor Skala Linear + 10-mV / ° C
· 0,5 ° C Pastikan Akurasi (pada 25 ° C)
· Dinilai untuk Rentang Penuh −55 ° C hingga 150 ° C
· Cocok untuk Aplikasi Jarak Jauh
· Biaya Rendah Karena Pemangkasan Tingkat Wafer
· Beroperasi Dari 4 V hingga 30 V
· Pembuangan Arus Kurang dari 60-μA
· Pemanasan Mandiri Rendah, 0,08 ° C di Udara Diam
· Hanya Non-Linearitas ± ¼ ° C Tipikal
· Output Impedansi Rendah, 0,1 Ω untuk Beban 1-mA
Cara Kerja Sensor Suhu LM35 Dalam praktiknya proses antarmuka sensor LM35 dapat dikatakan sangat mudah. Pada IC sensor LM35 ini terdapat tiga buah pin kaki yakni Vs, Vout dan pin ground. Dalam pengoperasiannya pin Vs dihubungkan dengan tegangan sumber sebesar antara 4 – 20 volt sementara pin Ground dihubungkan dengan ground dan pin Vout merupakan keluaran yang akan mengalirkan tegangan yang besarnya akan sesuai dengan suhu yang diterimanya dari sekitar. Prinsip kerja alat pengukur suhu ini, adalah sensor suhu difungsikan untuk mengubah besaran suhu menjadi tegangan, dengan kata lain panas yang ditangkap oleh LM35 sebagai sensor suhu akan diubah menjadi tegangan.
Source:
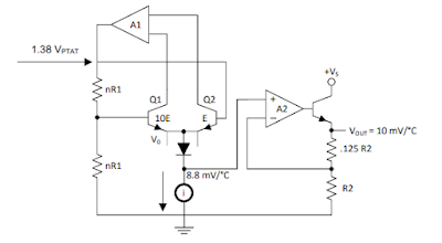
Diagram sirkuit ditunjukkan di atas. Secara singkat, ada dua transistor di tengah gambar. Yang satu memiliki sepuluh kali luas emitor yang lain. Ini berarti ia memiliki sepersepuluh dari kerapatan arus, karena arus yang sama mengalir melalui kedua transistor. Ini menyebabkan tegangan melintasi resistor R1 yang sebanding dengan suhu absolut, dan hampir linier melintasi rentang yang kita pedulikan. Bagian "hampir" ditangani oleh sirkuit khusus yang meluruskan grafik tegangan versus suhu yang sedikit melengkung.
Penguat di bagian atas memastikan bahwa tegangan di dasar transistor kiri (Q1) sebanding dengan suhu absolut (PTAT) dengan membandingkan keluaran kedua transistor. Amplifier di sebelah kanan mengubah suhu absolut (diukur dalam Kelvin) menjadi Fahrenheit atau Celsius, tergantung pada bagiannya (LM34 atau LM35). Lingkaran kecil dengan "i" di dalamnya adalah rangkaian sumber arus konstan. Kedua resistor dikalibrasi di pabrik untuk menghasilkan sensor suhu yang sangat akurat. Dilihat dari tipenya range suhu dapat dilihat sebagai berikut :- LM35, LM35A -> range pengukuran temperature -55ºC hingga +150ºC.
- LM35C, LM35CA -> range pengukuran temperature -40ºC hingga +110ºC.
- LM35D -> range pengukuran temperature 0ºC hingga +100ºC.
Kelebihan LM 35 :- Rentang suhu yang jauh, antara -55 sampai +150ºC
- Low self-heating, sebesar 0.08 ºC
- Beroperasi pada tegangan 4 sampai 30 V
- Tidak memerlukan pengkondisian sinyal
Kekurangan LM 35:- Membutuhkan tegangan untuk beroperasi.
grafik akurasi lm35 terhadap suhu:

Spesifikasi LM35 :
· Dikalibrasi Langsung dalam Celcius (Celcius)
· Faktor Skala Linear + 10-mV / ° C
· 0,5 ° C Pastikan Akurasi (pada 25 ° C)
· Dinilai untuk Rentang Penuh −55 ° C hingga 150 ° C
· Cocok untuk Aplikasi Jarak Jauh
· Biaya Rendah Karena Pemangkasan Tingkat Wafer
· Beroperasi Dari 4 V hingga 30 V
· Pembuangan Arus Kurang dari 60-μA
· Pemanasan Mandiri Rendah, 0,08 ° C di Udara Diam
· Hanya Non-Linearitas ± ¼ ° C Tipikal
· Output Impedansi Rendah, 0,1 Ω untuk Beban 1-mA
Prinsip kerja alat pengukur suhu ini, adalah sensor suhu difungsikan untuk mengubah besaran suhu menjadi tegangan, dengan kata lain panas yang ditangkap oleh LM35 sebagai sensor suhu akan diubah menjadi tegangan.
| Source: |
Diagram sirkuit ditunjukkan di atas. Secara singkat, ada dua transistor di tengah gambar. Yang satu memiliki sepuluh kali luas emitor yang lain. Ini berarti ia memiliki sepersepuluh dari kerapatan arus, karena arus yang sama mengalir melalui kedua transistor. Ini menyebabkan tegangan melintasi resistor R1 yang sebanding dengan suhu absolut, dan hampir linier melintasi rentang yang kita pedulikan. Bagian "hampir" ditangani oleh sirkuit khusus yang meluruskan grafik tegangan versus suhu yang sedikit melengkung.
- LM35, LM35A -> range pengukuran temperature -55ºC hingga +150ºC.
- LM35C, LM35CA -> range pengukuran temperature -40ºC hingga +110ºC.
- LM35D -> range pengukuran temperature 0ºC hingga +100ºC.
- Rentang suhu yang jauh, antara -55 sampai +150ºC
- Low self-heating, sebesar 0.08 ºC
- Beroperasi pada tegangan 4 sampai 30 V
- Tidak memerlukan pengkondisian sinyal
- Membutuhkan tegangan untuk beroperasi.
Ultraviolet Sensor
Sensor UV ini mengukur kekuatan atau intensitas radiasi insiden ultraviolet (UV). Sensor UV digunakan untuk menentukan paparan radiasi ultraviolet di laboratorium atau pengaturan lingkungan. Itu dapat menggunakan elemen fotosensitif untuk mengubah sinyal ultraviolet menjadi sinyal listrik terukur melalui mode fotovoltaik dan mode panduan cahaya.Sensor UV (Ultraviolet) adalah perangkat elektronik yang dirancang khusus untuk mendeteksi radiasi ultraviolet dalam spektrum elektromagnetik. Radiasi ultraviolet terletak di luar spektrum cahaya yang terlihat oleh mata manusia, dan terdiri dari sinar UV-A, UV-B, dan UV-C. Berikut adalah beberapa penjelasan mengenai UV sensor:Fungsi Utama:- Deteksi Radiasi UV: Sensor UV digunakan untuk mendeteksi intensitas radiasi ultraviolet dalam lingkungan tertentu.Penggunaan Umum:- Keamanan UV: Sensor UV dapat digunakan dalam perangkat keamanan untuk mendeteksi paparan radiasi UV yang tinggi, seperti dalam penggunaan pada goggle atau pakaian pelindung untuk pekerja yang terpapar radiasi UV.Cara Keja:Sensor UV bekerja dengan menggunakan material fotokonduktif atau fotodioda sebagai elemen deteksinya. Saat radiasi ultraviolet (UV) mengenai sensor, energi UV diserap oleh bahan detektor, mengubah struktur atau konduktivitas bahan tersebut. Hal ini menghasilkan peningkatan arus listrik melalui sensor. Arus listrik ini kemudian diukur, dikalibrasi, dan diubah menjadi sinyal yang memberikan informasi tentang intensitas radiasi UV yang diterima oleh sensor.
Water Level Sensor
Water sensor adalah controller yang bisa mendeteksi volume air, tinggi air, serta kualitas air di dalam tangki, sungai, danau, dan sejenisnya dengan akurat dan mudah. Sensor ini merupakan perangkat yang bisa mematikan atau mengobarkan pompa air secara otomatis andai air mulai berakhir atau sudah nyaris penuh.
jumlah Pin pada Sensor ini berjumlah 3 Yaitu :- Pin Negatif (-)
- Pin Positif (+)
- Pin Data (S)
Water Level Sensor adalah alat yang digunakan untuk memberikan signal kepada alarm / automation panel bahwa permukaan air telah mencapai level tertentu. Sensor akan memberikan signal dry contact (NO/NC) ke panel. Detector ini bermanfaat untuk memberikan alert atau untuk menggerakkan perangkat automation lainnya. Water sensor ini telah dilengkapi dengan built-in buzzer yang berbunyi pada saat terjadi trigger. Sensor ketinggian air biasanya digunakan untuk menghitung ketinggian air di sungai, danau, atau tangki air. Sensor ini sangat mudah untuk dibuat karena bahan - bahanya sederhana.Cara Kerja SensorWater level merupakan sensor yang berfungsi untuk mendeteksi ketinggian air dengan output analog kemudian diolah menggunakan mikrokontroler. Cara kerja sensor ini adalah pembacaan resistansi yang dihasilkan air yang mengenai garis lempengan pada sensor. Cara kerja sensor ini adalah pembacaan resistansi yang dihasilkan air yang mengenai garis lempengan pada sensor. Semakin banyak air yang mengenai lempengan tersebut, maka nilai resistansinya akan semakin kecil dan sebaliknya. Sensor memiliki sepuluh jejak tembaga yang terbuka, lima di antaranya adalah jejak daya dan lima lainnya adalah jejak indera. Jejak-jejak ini terjalin sehingga ada satu jejak indera di antara setiap dua jejak kekuatan. Biasanya, jejak kekuatan dan indera tidak terhubung, tetapi ketika direndam dalam air, keduanya dijembatani. Pengoperasian sensor ketinggian air cukup sederhana. Jejak daya dan indra membentuk resistor variabel (seperti potensiometer) yang resistansinya bervariasi berdasarkan seberapa banyak mereka terpapar air.Grafik Water Level SensorPengoperasian sensor ketinggian air cukup sederhana. Jejak daya dan indra membentuk resistor variabel (seperti potensiometer) yang resistansinya bervariasi berdasarkan seberapa banyak mereka terpapar air.Resistensi ini berbanding terbalik dengan kedalaman pencelupan sensor dalam air : Semakin banyak air yang dibenamkan sensor, semakin baik konduktivitasnya dan semakin rendah resistansinya. Semakin sedikit air yang dibenamkan sensor, semakin buruk konduktivitasnya dan semakin tinggi resistansinya. Sensor menghasilkan tegangan output yang sebanding dengan resistansi; dengan mengukur tegangan ini, ketinggian air dapat ditentukan.
- HIH-5030
Sensor
yang dapat mengukur dua parameter lingkungan sekaligus, yakni suhu dan
kelembaban udara (humidity). Dalam sensor ini terdapat sebuah thermistor
tipe NTC (Negative Temperature Coefficient) untuk mengukur suhu, sebuah
sensor kelembaban tipe resisitif dan sebuah mikrokontroller 8-bit yang
mengolah kedua sensor tersebut dan mengirim hasilnya ke pin output
dengan format single-wire bi-directional (kabel tunggal dua arah).
Sensor
Kelembaban Tegangan Rendah Seri HIH-5030/5031 beroperasi hingga 2,7
Vdc, seringkali ideal dalam sistem bertenaga baterai dengan suplai
nominal 3 Vdc. HIH 5030/5031 melengkapi jajaran sensor kelembapan 5 Vdc
SMD (Surface Mount Device) kami yang sudah ada. Pengemasan SMD pada pita
dan gulungan memungkinkan penggunaan dalam produksi pengambilan dan
tempat otomatis bervolume tinggi, menghilangkan ketidakselarasan timbal
ke lubang-lubang pada papan sirkuit cetak.
Sensor
Kelembaban Seri HIH-5030/5031 dirancang khusus untuk pengguna OEM
(Original Equipment Produsen) bervolume tinggi. Masukan langsung ke
pengontrol atau perangkat lain dimungkinkan oleh sensor ini di dekat
keluaran tegangan linier. Dengan penarikan arus tipikal hanya 200 A,
Seri HIH-5030/5031 cocok untuk banyak sistem yang dioperasikan dengan
baterai dengan konsumsi daya rendah.
Pertukaran
sensor yang ketat mengurangi atau menghilangkan biaya kalibrasi
produksi OEM. Seri HIH-5030/5031 menghadirkan kinerja penginderaan RH
(Relative Humidity) berkualitas instrumentasi dalam SMD yang dapat
disolder dengan harga bersaing. HIH-5030 adalah sensor kelembaban
sirkuit terpadu tertutup.
HIH-5031
adalah sensor kelembapan sirkuit terpadu tertutup, tahan kondensasi,
yang dilengkapi dengan filter hidrofobik dari pabrik sehingga dapat
digunakan di banyak lingkungan kondensasi termasuk aplikasi industri,
medis, dan komersial. Sensor RH menggunakan elemen penginderaan
kapasitif polimer termoset yang dipangkas dengan laser dengan
pengkondisian sinyal terintegrasi pada chip.
Konstruksi
multilapis elemen penginderaan memberikan ketahanan yang sangat baik
terhadap sebagian besar bahaya aplikasi seperti kondensasi, debu,
kotoran, minyak, dan bahan kimia lingkungan umum. Paket sampel tersedia.
Cara kerja
Kelembapan
didefinisikan sebagai jumlah uap air dalam atmosfer udara atau gas
lainnya. Parameter kelembapan dinyatakan dengan berbagai cara dan satuan
yang sesuai didasarkan pada teknik pengukuran yang digunakan. Istilah
yang paling sering digunakan adalah "Kelembaban Relatif (RH)", "Bagian
Per Juta (PPM)" berdasarkan berat atau volume dan "Titik Embun/Embun
Beku (D/F PT)", di mana dua yang terakhir adalah subkelas dari
"Kelembaban Absolut (AB)". Unit Absolute Humidity dapat digunakan untuk
hasil pengukuran utama karena dapat mengukur secara langsung nilai
kandungan uap air. Sebaliknya, Kelembaban Relatif berlaku untuk hasil
pengukuran sekunder, karena pengukuran nilai uap air diperantarai dengan
cara tertentu.
Spesifikasi :
Jenis Sensor Kelembaban
Sensor kelembapan kapasitif mengukur kelembapan relatif dengan menempatkan strip tipis logam oksida di antara dua elektroda. Kapasitas listrik oksida logam berubah seiring dengan kelembapan.
Sensor
tipe kapasitif bersifat linier dan dapat mengukur kelembapan relatif
dari 0% hingga 100%. Kendalanya di sini adalah sirkuit yang rumit dan
kalibrasi rutin. Namun, bagi para perancang, hal ini tidak terlalu
merepotkan dalam hal pengukuran yang tepat dan karenanya sensor jenis
ini mendominasi pengukuran atmosfer dan proses.
Ini
adalah satu-satunya jenis alat pengukur kelembaban relatif dengan
jangkauan penuh hingga kelembaban relatif 0%. Efek suhu rendah ini
sering kali membuat alat ini digunakan pada rentang suhu yang luas tanpa
kompensasi suhu aktif.
Komponen utama sensor kelembaban kapasitif meliputi elemen penginderaan, elektroda, dan rangkaian osilator:
Elemen Penginderaan: Elemen penginderaan biasanya terdiri dari lapisan tipis bahan dielektrik yang peka terhadap kelembapan, seperti polimer atau oksida logam. Bahan ini menyerap atau melepaskan molekul air tergantung pada tingkat kelembaban lingkungan. Ketika kandungan air pada lapisan penginderaan berubah, konstanta dielektriknya dan kapasitansinya juga berubah.Elektroda:
Dua elektroda konduktif mengapit elemen penginderaan. Mereka membentuk
kapasitor yang kapasitansinya berubah karena variasi konstanta
dielektrik lapisan penginderaan. Elektroda biasanya terbuat dari bahan
seperti emas atau platinum untuk menjamin stabilitas dan keandalan
jangka panjang.Rangkaian Osilator:
Rangkaian osilator terhubung ke sensor dan mendeteksi perubahan
kapasitansi. Ini mengubah perubahan ini menjadi keluaran tegangan atau
frekuensi, yang kemudian diproses oleh mikrokontroler atau rangkaian
pengkondisi sinyal untuk mendapatkan pengukuran kelembaban dalam
persentase (%RH).
Prinsip
pengoperasian konverter arus ke tegangan kapasitif bergantung pada
konversi muatan listrik menjadi tegangan. Arus masukan menghasilkan
muatan yang disimpan dalam kapasitor konverter. Kapasitor kemudian
mengubah muatan yang tersimpan ini menjadi tegangan setara, yang
kemudian diperkuat dan diberikan sebagai keluaran.
Komponen
utama konverter arus ke tegangan kapasitif meliputi penguat operasional
(Op-Amp), resistor umpan balik, dan kapasitor umpan balik.
Pengoperasian TIA terutama didasarkan pada berfungsinya
komponen-komponen penting ini.
Penguat
Operasional (Op-Amp): Ini adalah jantung dari konverter. Op-Amp
menerima tegangan masukan diferensial dan menghasilkan keluaran berujung
tunggal.Resistor
Umpan Balik (Rf): Resistor ini membantu mengontrol penguatan konverter.
Rasio tegangan keluaran terhadap arus masukan ditentukan oleh nilai
resistor ini.Kapasitor
Umpan Balik (Cf): Kapasitor ini mencegah amplifier dari osilasi
sendiri. Ini juga membantu menstabilkan konverter dan meningkatkan
respons frekuensinya.Ketika
arus mengalir ke input pembalik (-) Op-Amp, arus diubah menjadi sinyal
tegangan oleh jaringan umpan balik, yang terdiri dari resistor umpan
balik dan kapasitor umpan balik. Masukan non-pembalik (+) umumnya
dibumikan, yang berarti terhubung ke potensial umum atau potensial
referensi sistem. Hal ini menyebabkan perubahan tegangan keluaran
sebanding dengan arus masukan.
Sensor kelembaban kapasitif mengukur perubahan kelembaban relatif berdasarkan prinsip kapasitansi
•
Komponen utama dari sensor ini adalah elemen penginderaan yang peka
terhadap kelembapan, dua elektroda konduktif, dan rangkaian osilator,
yang mengubah perubahan kapasitansi menjadi keluaran yang dapat diukur
• Namun, kinerjanya dapat dipengaruhi oleh faktor-faktor seperti perubahan suhu, kontaminasi, dan penyimpangan jangka panjang
•
Oleh karena itu, memahami prinsip kerja dan faktor-faktor yang
mempengaruhinya sangat penting agar prinsip-prinsip tersebut dapat
digunakan secara efektif di berbagai industri
Sensor
kelembapan resistif memanfaatkan ion dalam garam untuk mengukur
impedansi listrik atom. Saat kelembapan berubah, begitu pula resistansi
elektroda di kedua sisi media garam.
Sensor
resistif yang paling umum didasarkan pada hambatan listrik. Hambatan
listrik bahan adalah perlawanan terhadap aliran arus listrik melalui
bahan penghantar tersebut. Sejak kelembaban dapat mengubah hambatan atau
impedansi listrik suatu material secara nyata, resistifsensor
kelembaban telah dikembangkan menggunakan prinsip ini. Umumnya semua
sensor resistif memilikinya empat lapisan: substrat, elektroda
interdigital, film sensitif kelembaban dan lapisan pelindungditunjukkan
pada Gambar 3a – c. Pada sensor kelembapan resistif atau impedansi,
kelembapan udara berubah seiring dengan perubahan suhuvariasi resistensi.
Dua
sensor termal menghantarkan listrik berdasarkan kelembapan udara di
sekitarnya. Satu sensor terbungkus dalam nitrogen kering, sedangkan
sensor lainnya mengukur udara sekitar. Perbedaan antara keduanya
mengukur kelembapan.
Sensor
kelembaban konduktivitas termal bekerja dengan mengukur konduktivitas
termal campuran gas sebagai respons terhadap perubahan Kelembaban.
Mereka terdiri dari elemen penginderaan panas dan sensor suhu yang
mengukur perbedaan suhu di antara keduanya.
Ketika
elemen penginderaan menyerap uap air, konduktivitas termalnya
berkurang, yang menyebabkan perubahan suhu yang dapat diukur oleh sensor
suhu. Perubahan suhu ini sebanding dengan jumlah uap air di udara dan
dapat digunakan untuk menentukan tingkat kelembapan.
Keuntungan Sensor Kelembaban Konduktivitas Termal1. Cocok untuk lingkungan bersuhu tinggi dan situasi korosif tinggi.2. Sangat tahan lama3. Resolusi lebih tinggi dibandingkan tipe lainnya
Kerugian dari Sensor Kelembaban Konduktivitas TermalPaparan gas apa pun dengan sifat termal yang berbeda dari Nitrogen dapat memengaruhi pengukuran pembacaan
Beberapa Parameter untuk PenghakimanJadi,
setelah Anda mengetahui apa itu dan cara kerjanya, langkah selanjutnya
mungkin adalah memeriksa cara kerjanya. Dan bagaimana Anda melakukannya?
Dengan mengerjakan beberapa parameter yang disebutkan di bawah.
1. AkurasiSetiap
sensor memiliki kurva kalibrasinya sendiri, berdasarkan sistem 9 titik.
Ini pada dasarnya membandingkan kelebihan dan kekurangan sensor
tertentu.
2. LinearitasIni menunjukkan penyimpangan tegangan dari nilai BFSL dan nilai tegangan keluaran terukur, dikonversi ke kelembaban relatif.
3. KeandalanPengukuran
sering kali menyebabkan sensor tidak sinkron. Namun agar suatu sensor
dapat berguna, ia harus memberikan pengukuran yang andal.
4. PengulanganPengukuran
dari sebuah sensor, harus dilakukan agar tidak menyimpang. Pengulangan
adalah pengukuran penyimpangan antara pengukuran besaran tunggal.
5. Waktu ResponsBiasanya,
waktu yang dibutuhkan oleh sensor untuk naik hingga 66% (waktu naik)
atau turun hingga 33% (waktu turun) dari tegangan keluaran maksimum,
yang dikenal sebagai waktu respons.Grafik Respons Sensor
Cara kerja
Kelembapan didefinisikan sebagai jumlah uap air dalam atmosfer udara atau gas lainnya. Parameter kelembapan dinyatakan dengan berbagai cara dan satuan yang sesuai didasarkan pada teknik pengukuran yang digunakan. Istilah yang paling sering digunakan adalah "Kelembaban Relatif (RH)", "Bagian Per Juta (PPM)" berdasarkan berat atau volume dan "Titik Embun/Embun Beku (D/F PT)", di mana dua yang terakhir adalah subkelas dari "Kelembaban Absolut (AB)". Unit Absolute Humidity dapat digunakan untuk hasil pengukuran utama karena dapat mengukur secara langsung nilai kandungan uap air. Sebaliknya, Kelembaban Relatif berlaku untuk hasil pengukuran sekunder, karena pengukuran nilai uap air diperantarai dengan cara tertentu.
Prinsip kerja IC 74HC373
Prinsip kerja IC 74HC373 adalah berdasarkan prinsip latch D. Dalam latch D, data pada input (D0-D3) akan diteruskan ke output (Q0-Q3) hanya jika input enable (LE) aktif. Jika input enable (LE) tidak aktif, maka output (Q0-Q3) akan tetap mempertahankan nilainya.
Tabel kebenaran IC 74HC373
Berikut adalah tabel kebenaran IC 74HC373:
| Input | Output |
|---|---|
| LE | Q0 |
| 0 | 0 |
| 1 | D0 |
Penggunaan IC 74HC373
IC 74HC373 dapat digunakan untuk berbagai keperluan, antara lain:
- Menyimpan data digital
- Mengontrol peralatan elektronik
- Membangun rangkaian logika
Berikut adalah beberapa contoh penggunaan IC 74HC373:
- Dalam sebuah sistem penghitung, IC 74HC373 dapat digunakan untuk menyimpan data digital, seperti angka atau huruf.
- Dalam sebuah mesin pengukur, IC 74HC373 dapat digunakan untuk mengontrol peralatan elektronik, seperti motor atau lampu.
- Dalam sebuah rangkaian logika, IC 74HC373 dapat digunakan untuk membangun rangkaian logika yang lebih kompleks.
- IC 74LS47
IC 74LS47 adalah IC decoder BCD to 7-segment yang dirancang untuk bekerja dengan tegangan sumber +5 volt DC. IC ini memiliki 16 pin, dengan 4 pin untuk input data BCD (D0-D3), 7 pin untuk output 7-segment (A-G), dan 5 pin untuk kontrol (E, LE, R, S).
Here are the specification of IC 74LS47:
Specification | Value |
Function | Decoder, Demultiplexer |
Technology Family | LS |
VCC (Min) | 4.75V |
VCC (Max) | 5.25V |
Channels | 1 |
Voltage (Nom) | 5V |
Max Frequency at normal Voltage | 35 MHz |
tpd at normal Voltage (Max) | 100 ns |
Configuration | 4:7 |
Type | Open-Collector |
IOL (Max) | 3.2 mA |
IOH (Max) | -0.05 mA |
Rating | Catalog |
Operating temperature range (C) | 0 to 70 |
Bits (#) | 7 |
Digital input leakage (Max) | 5 uA |
ESD CDM (kV) | 0.75 |
ESD HBM (kV) | 2 |
IC 74LS47 Configuration
Pin No | Pin Name | Description |
1 | B | BCD input of the IC |
2 | C | BCD input of the IC |
3 | Display test/Lamp test | Used for testing the display LED or lamp test |
4 | Blank Input | Turns off the LEDs of the display |
5 | Store | Stores or strobes a BCD code |
6 | D | BCD input of the IC |
7 | A | BCD input of the IC |
8 | GND | Ground Pin |
9 | e | 7-segment output 1 |
10 | d | 7-segment output 2 |
11 | c | 7-segment output 3 |
12 | b | 7-segment output 4 |
13 | a | 7-segment output 5 |
14 | g | 7-segment output 6 |
15 | f | 7-segment output 7 |
16 | VCC | Supply Voltage (typically 5V) |
Prinsip kerja IC 74LS47 adalah berdasarkan prinsip decoder. Dalam decoder, data input akan diubah menjadi data output yang sesuai. Pada IC 74LS47, data input BCD akan diubah menjadi data output 7-segment yang sesuai. Data output 7-segment ini dapat digunakan untuk menampilkan angka dari 0 hingga 9. IC 74LS47 dapat digunakan untuk berbagai keperluan, antara lain untuk Menampilkan angka dan Membangun rangkaian digital
Tabel kebenaran IC 74LS47
Berikut adalah tabel kebenaran IC 74LS47:
| Input | Output |
|---|---|
| D0 | A |
| D1 | B |
| D2 | C |
| D3 | D |
| E | E |
| LE | L |
| R | R |
| S | S |
Berikut adalah beberapa contoh penggunaan IC 74LS47:
- Dalam sebuah jam digital, IC 74LS47 dapat digunakan untuk menampilkan angka jam dan menit.
- Dalam sebuah mesin penghitung, IC 74LS47 dapat digunakan untuk menampilkan hasil perhitungan.
- Dalam sebuah rangkaian logika, IC 74LS47 dapat digunakan untuk membangun rangkaian logika yang lebih kompleks.
Keterangan pin IC 74LS47
- Pin 1: VCC, tegangan sumber +5 volt DC
- Pin 2: GND, tegangan nol (ground)
- Pin 3: E, enable, input untuk mengaktifkan decoder
- Pin 4: LE, latch enable, input untuk menjaga nilai output tetap
- Pin 5: R, reset, input untuk mereset decoder
- Pin 6: S, serial input, input untuk mengubah nilai output secara serial
- Pin 7: A, output untuk segmen A
- Pin 8: B, output untuk segmen B
- Pin 9: C, output untuk segmen C
- Pin 10: D, output untuk segmen D
- Pin 11: E, output untuk segmen E
- Pin 12: F, output untuk segmen F
- Pin 13: G, output untuk segmen G
IC 74LS47 adalah IC yang serbaguna dan dapat digunakan untuk berbagai keperluan. IC ini memiliki harga yang relatif terjangkau dan mudah didapatkan.
- Technology Family: LS
- Rating: Catalog
- Supply voltage: 4.75V to 5.5V
- Frequency at nominal voltage: 35 MHz
- Typical propagation delay: 21nS
- Low power consumption: 32mW
- ESD protection
- Operating temperature: 0ºC to 70ºC
- ESD CDM (kV): 0.75
- ESD HBM (kV): 2
- Balanced propagation delays
- Designed specifically for high speed
- IOL (Max): 8mA
- IOH (Max): -0.4mA
- Bits (#): 4
- Channels (#): 2
- Configuration: 2:4 & 8:3
- Product type: Standard
74LS147 Pin Configuration
| Pin No | Pin Name | Description |
|---|---|---|
| 1 | 4 | Decimal Input Pin 1 |
| 2 | 5 | Decimal Input Pin 2 |
| 3 | 6 | Decimal Input Pin 3 |
| 4 | 7 | Decimal Input Pin 4 |
| 5 | 8 | Decimal Input Pin 5 |
| 6 | C | Output Pin C |
| 7 | B | Output Pin B |
| 8 | GND | Ground Pin |
| 9 | A | Output Pin A |
| 10 | 9 | Decimal Input Pin 10 |
| 11 | 1 | Decimal Input Pin 11 |
| 12 | 2 | Decimal Input Pin 12 |
| 13 | 3 | Decimal Input Pin 13 |
| 14 | D | Output Pin D |
| 15 | NC | Not Used |
| 16 | Vcc | Chip Supply Voltage |
Tabel kebenaran IC 74LS147
Berikut adalah tabel kebenaran IC 74LS147:
| Input | Output |
|---|---|
| D0 | Y0 |
| D1 | Y1 |
| D2 | Y2 |
| D3 | Y3 |
| D4 | - |
| D5 | - |
| D6 | - |
| D7 | - |
| D8 | - |
| D9 | - |
| EN | - |
Penggunaan IC 74LS147
IC 74LS147 dapat digunakan untuk berbagai keperluan, antara lain:
- Mengubah data input 10-bit menjadi data output BCD 4-bit
- Membangun rangkaian digital
Berikut adalah beberapa contoh penggunaan IC 74LS147:
- Dalam sebuah sistem penghitung, IC 74LS147 dapat digunakan untuk mengubah data input dari sensor menjadi data output BCD.
- Dalam sebuah rangkaian logika, IC 74LS147 dapat digunakan untuk membangun rangkaian logika yang lebih kompleks.
IC 74LS147 adalah IC yang serbaguna dan dapat digunakan untuk berbagai keperluan. IC ini memiliki harga yang relatif terjangkau dan mudah didapatkan.

8088 adalah mikroprosesor yang penting dalam sejarah komputer pribadi. 8088 membantu menjadikan komputer pribadi terjangkau dan populer.
Berikut adalah beberapa fitur utama dari 8088:
- Register 16-bit: 8088 memiliki 16-bit register, yang memungkinkannya untuk menangani angka dan alamat yang lebih besar daripada mikroprosesor 8-bit.
- Bus alamat 16-bit: Bus alamat 16-bit memungkinkan 8088 untuk mengakses hingga 64 KB memori.
- Bus data 8-bit: Bus data 8-bit membatasi kinerja 8088, tetapi memungkinkannya untuk digunakan dengan komponen 8-bit yang lebih murah.
- Instruksi 242: 8088 memiliki 242 instruksi, yang memberinya kemampuan untuk menjalankan berbagai tugas.
- Memori 1 MB: 8088 dapat mengakses hingga 1 MB memori, yang cukup untuk menjalankan sistem operasi dan aplikasi yang kompleks.
8088 adalah mikroprosesor yang penting dalam sejarah komputer pribadi. 8088 membantu menjadikan komputer pribadi terjangkau dan populer.
Prinsip kerja IC 8255A adalah berdasarkan prinsip PPI. Dalam PPI, data input dapat diubah menjadi data output, atau data input dapat digunakan untuk mengontrol peralatan elektronik.
Pada IC 8255A, data input/output dapat dikonfigurasi ke dalam berbagai mode, seperti:
- Mode Input: Mode Input memungkinkan data input dari peralatan elektronik untuk dibaca oleh mikroprosesor.
- Mode Output: Mode Output memungkinkan data output dari mikroprosesor untuk ditulis ke peralatan elektronik.
- Mode Bidirectional: Mode Bidirectional memungkinkan data input/output dikonfigurasikan secara dinamis.
Penggunaan IC 8255A
IC 8255A dapat digunakan untuk berbagai keperluan, antara lain:
- Membangun rangkaian input/output
- Mengontrol peralatan elektronik
- Membangun rangkaian logika
Berikut adalah beberapa contoh penggunaan IC 8255A:
- Dalam sebuah sistem penghitung, IC 8255A dapat digunakan untuk membaca data dari sensor atau mengontrol peralatan elektronik.
- Dalam sebuah mesin pengukur, IC 8255A dapat digunakan untuk menampilkan data ke layar atau mengontrol motor.
- Dalam sebuah rangkaian logika, IC 8255A dapat digunakan untuk membangun rangkaian logika yang lebih kompleks.
Berikut adalah tabel kebenaran IC 74154:
| Input | Output |
|---|---|
| A | Y0 |
| B | Y1 |
| C | Y2 |
| D | Y3 |
| G1 | Y4-Y7 |
| G2 | Y8-Y11 |
| E | Y12-Y15 |
Penggunaan IC 74154
IC 74154 dapat digunakan untuk berbagai keperluan, antara lain:
- Mengontrol peralatan elektronik
- Membangun rangkaian logika
Berikut adalah beberapa contoh penggunaan IC 74154:
- Dalam sebuah sistem penghitung, IC 74154 dapat digunakan untuk mengontrol motor stepper atau LED.
- Dalam sebuah mesin pengukur, IC 74154 dapat digunakan untuk mengontrol lampu atau buzzer.
- Dalam sebuah rangkaian logika, IC 74154 dapat digunakan untuk membangun rangkaian logika yang lebih kompleks.
Keterangan pin IC 74273
- Pin 1: VCC, tegangan sumber +5 volt DC
- Pin 2: GND, tegangan nol (ground)
- Pin 3: C, clock input
- Pin 4: R, reset input
- Pin 5: CE, enable input
- Pin 6: D0, input data bit 0
- Pin 7: D1, input data bit 1
- Pin 8: D2, input data bit 2
- Pin 9: D3, input data bit 3
- Pin 10: D4, input data bit 4
- Pin 11: D5, input data bit 5
- Pin 12: D6, input data bit 6
- Pin 13: D7, input data bit 7
- Pin 14: Q0, output bit 0
- Pin 15: Q1, output bit 1
- Pin 16: Q2, output bit 2
- Pin 17: Q3, output bit 3
- Pin 18: Q4, output bit 4
- Pin 19: Q5, output bit 5
- Pin 20: Q6, output bit 6
- Pin 21: Q7, output bit 7
Berikut adalah tabel kebenaran IC 74273:
| Input | Output |
|---|---|
| C | Q0 |
| D0 | 0 |
| D1 | 0 |
| D2 | 0 |
| ... | ... |
| D7 | 0 |
Penggunaan IC 74273
IC 74273 dapat digunakan untuk berbagai keperluan, antara lain:
- Menyimpan data digital
- Mengontrol peralatan elektronik
- Membangun rangkaian logika
Berikut adalah beberapa contoh penggunaan IC 74273:
- Dalam sebuah sistem penghitung, IC 74273 dapat digunakan untuk menyimpan data digital, seperti angka atau huruf.
- Dalam sebuah mesin pengukur, IC 74273 dapat digunakan untuk mengontrol peralatan elektronik, seperti motor atau lampu.
- Dalam sebuah rangkaian logika, IC 74273 dapat digunakan untuk membangun rangkaian logika yang lebih kompleks.
ADC 0801 adalah IC analog-to-digital converter (ADC) 8-bit yang dirancang untuk bekerja dengan tegangan sumber +5 volt DC. IC ini memiliki 16 pin, dengan 8 pin untuk input data analog (A0-A7), 8 pin untuk output data digital (D0-D7), dan 2 pin untuk kontrol (EOC dan SCK).
Prinsip kerja ADC 0801 adalah berdasarkan prinsip ADC tangga. Dalam ADC tangga, input analog akan diubah menjadi data digital dengan cara membandingkannya dengan tangga tegangan digital. Pada ADC 0801, input analog akan dibandingkan dengan tangga tegangan digital yang terdiri dari 256 tingkat. Setiap tingkat tangga tegangan digital memiliki tegangan yang berbeda. Pada saat input analog lebih besar dari tegangan pada tingkat tangga digital tertentu, output ADC akan berubah dari 0 menjadi 1.
- Pin 1: VCC, tegangan sumber +5 volt DC
- Pin 2: GND, tegangan nol (ground)
- Pin 3: A0, input data analog bit 0
- Pin 4: A1, input data analog bit 1
- Pin 5: A2, input data analog bit 2
- Pin 6: A3, input data analog bit 3
- Pin 7: A4, input data analog bit 4
- Pin 8: A5, input data analog bit 5
- Pin 9: A6, input data analog bit 6
- Pin 10: A7, input data analog bit 7
- Pin 11: D0, output data digital bit 0
- Pin 12: D1, output data digital bit 1
- Pin 13: D2, output data digital bit 2
- Pin 14: D3, output data digital bit 3
- Pin 15: D4, output data digital bit 4
- Pin 16: D5, output data digital bit 5
- Pin 17: D6, output data digital bit 6
- Pin 18: D7, output data digital bit 7
- Pin 19: EOC, end of conversion
- Pin 20: SCK, clock
Berikut adalah tabel kebenaran ADC 0801:
| Input analog | Output digital |
|---|---|
| 0 | 00000000 |
| 0.125 V | 00000001 |
| 0.25 V | 00000010 |
| ... | ... |
| 4.99 V | 11111110 |
| 5.0 V | 11111111 |
Penggunaan ADC 0801
ADC 0801 dapat digunakan untuk berbagai keperluan, antara lain:
- Mengkonversi sinyal analog menjadi data digital
- Membangun sistem pengukur
- Membangun sistem kontrol
Berikut adalah beberapa contoh penggunaan ADC 0801:
- Dalam sebuah sistem pengukur suhu, ADC 0801 dapat digunakan untuk mengkonversi sinyal suhu dari sensor menjadi data digital.
- Dalam sebuah sistem kontrol motor, ADC 0801 dapat digunakan untuk mengukur posisi motor.
- Dalam sebuah sistem audio, ADC 0801 dapat digunakan untuk mengubah sinyal suara analog menjadi data digital.
ADC0803 adalah IC analog-to-digital converter (ADC) 8-bit yang dirancang untuk bekerja dengan tegangan sumber +5 volt DC. IC ini memiliki 14 pin, dengan 8 pin untuk input data analog (A0-A7), 4 pin untuk kontrol (EOC, CLK, VREF, dan RESET), dan 2 pin untuk sumber daya (VCC dan GND).
Prinsip kerja ADC0803 adalah berdasarkan prinsip ADC tangga. Dalam ADC tangga, input analog akan diubah menjadi data digital dengan cara membandingkannya dengan tangga tegangan digital. Pada ADC0803, input analog akan dibandingkan dengan tangga tegangan digital yang terdiri dari 256 tingkat. Setiap tingkat tangga tegangan digital memiliki tegangan yang berbeda. Pada saat input analog lebih besar dari tegangan pada tingkat tangga digital tertentu, output ADC akan berubah dari 0 menjadi 1.
Konfigurasi PIN :
- Pin 1: VCC, tegangan sumber +5 volt DC
- Pin 2: GND, tegangan nol (ground)
- Pin 3: A0, input data analog bit 0
- Pin 4: A1, input data analog bit 1
- Pin 5: A2, input data analog bit 2
- Pin 6: A3, input data analog bit 3
- Pin 7: A4, input data analog bit 4
- Pin 8: A5, input data analog bit 5
- Pin 9: A6, input data analog bit 6
- Pin 10: A7, input data analog bit 7
- Pin 11: EOC, end of conversion
- Pin 12: CLK, clock
- Pin 13: VREF, reference voltage
- Pin 14: RESET, reset
Berikut adalah tabel kebenaran ADC0803:
| Input analog | Output digital |
|---|---|
| 0 | 00000000 |
| 0.125 V | 00000001 |
| 0.25 V | 00000010 |
| ... | ... |
| 4.99 V | 11111110 |
| 5.0 V | 11111111 |
Penggunaan ADC0803
ADC0803 dapat digunakan untuk berbagai keperluan, antara lain:
- Mengkonversi sinyal analog menjadi data digital
- Membangun sistem pengukur
- Membangun sistem kontrol
Berikut adalah beberapa contoh penggunaan ADC0803:
- Dalam sebuah sistem pengukur suhu, ADC0803 dapat digunakan untuk mengkonversi sinyal suhu dari sensor menjadi data digital.
- Dalam sebuah sistem kontrol motor, ADC0803 dapat digunakan untuk mengukur posisi motor.
- Dalam sebuah sistem audio, ADC0803 dapat digunakan untuk mengubah sinyal suara analog menjadi data digital.
ADC0804 adalah IC analog-to-digital converter (ADC) 8-bit yang dirancang untuk bekerja dengan tegangan sumber +5 volt DC. IC ini memiliki 12 pin, dengan 8 pin untuk input data analog (A0-A7), 2 pin untuk kontrol (EOC dan CLK), dan 2 pin untuk sumber daya (VCC dan GND).
Prinsip kerja ADC0804 adalah berdasarkan prinsip ADC tangga. Dalam ADC tangga, input analog akan diubah menjadi data digital dengan cara membandingkannya dengan tangga tegangan digital. Pada ADC0804, input analog akan dibandingkan dengan tangga tegangan digital yang terdiri dari 256 tingkat. Setiap tingkat tangga tegangan digital memiliki tegangan yang berbeda. Pada saat input analog lebih besar dari tegangan pada tingkat tangga digital tertentu, output ADC akan berubah dari 0 menjadi 1.
Berikut adalah tabel kebenaran ADC0804:
| Input analog | Output digital |
|---|---|
| 0 | 00000000 |
| 0.125 V | 00000001 |
| 0.25 V | 00000010 |
| ... | ... |
| 4.99 V | 11111110 |
| 5.0 V | 11111111 |
ADC0804 dapat digunakan untuk berbagai keperluan, antara lain:
- Mengkonversi sinyal analog menjadi data digital
- Membangun sistem pengukur
- Membangun sistem kontrol
Berikut adalah beberapa contoh penggunaan ADC0804:
- Dalam sebuah sistem pengukur suhu, ADC0804 dapat digunakan untuk mengkonversi sinyal suhu dari sensor menjadi data digital.
- Dalam sebuah sistem kontrol motor, ADC0804 dapat digunakan untuk mengukur posisi motor.
- Dalam sebuah sistem audio, ADC0804 dapat digunakan untuk mengubah sinyal suara analog menjadi data digital.
Keypad-phone memiliki beberapa keunggulan
- Lebih mudah digunakan: Keypad-phone lebih mudah digunakan untuk memasukkan nomor telepon atau teks, terutama bagi pengguna yang tidak terbiasa dengan layar sentuh.
- Lebih tahan lama: Keypad-phone lebih tahan lama daripada smartphone, karena tidak memiliki layar sentuh yang rentan terhadap kerusakan.
- Lebih hemat baterai: Keypad-phone lebih hemat baterai daripada smartphone, karena tidak memiliki layar sentuh yang membutuhkan daya yang besar.
Namun, keypad-phone juga memiliki beberapa kekurangan, antara lain:
- Ukurannya lebih besar: Keypad-phone memiliki ukuran yang lebih besar daripada smartphone, sehingga tidak senyaman smartphone untuk dibawa-bawa.
- Tidak memiliki fitur-fitur canggih: Keypad-phone tidak memiliki fitur-fitur canggih seperti smartphone, seperti kamera, internet, dan aplikasi.
IC L293D adalah IC driver motor DC ganda yang dirancang untuk bekerja dengan tegangan sumber +5 volt DC. IC ini memiliki 16 pin, dengan 4 pin untuk input data (A, B, C, dan D), 4 pin untuk output motor (1A, 1B, 2A, dan 2B), dan 8 pin untuk kontrol (EN1, EN2, IN1, IN2, IN3, IN4, VCC, dan GND).
Prinsip kerja IC L293D adalah berdasarkan prinsip driver motor DC. Dalam driver motor DC, input data (A, B, C, dan D) akan dikonversi menjadi output motor (1A, 1B, 2A, dan 2B). Pada IC L293D, input data (A, B, C, dan D) dapat digunakan untuk mengendalikan arah dan kecepatan motor.
Berikut adalah tabel kebenaran IC L293D:
| Input data | Output motor |
|---|---|
| A = 0, B = 1 | Motor 1 maju |
| A = 1, B = 0 | Motor 1 mundur |
| A = 0, B = 0 | Motor 1 berhenti |
| A = 1, B = 1 | Motor 1 mati |
| C = 0, D = 1 | Motor 2 maju |
| C = 1, D = 0 | Motor 2 mundur |
| C = 0, D = 0 | Motor 2 berhenti |
| C = 1, D = 1 | Motor 2 mati |
Penggunaan IC L293D
IC L293D dapat digunakan untuk berbagai keperluan, antara lain:
- Mengontrol motor DC
- Membangun robot
- Membangun mesin
Berikut adalah beberapa contoh penggunaan IC L293D:
- Dalam sebuah robot, IC L293D dapat digunakan untuk mengendalikan motor penggerak robot.
- Dalam sebuah mesin, IC L293D dapat digunakan untuk mengendalikan motor untuk menggerakkan komponen mesin.
SENSOR KELEMBABAN (HIH-5030)
SENSOR SUHU (LM 35)
Sensor suhu pada rangkaian akan mendeteksi suhu suhu ruangan dimana suhu maksimal untuk sarang walet berada pada 26 sampai 28 derjat C. ketika suhu normal maka motor mati dan ketika suhu melewati 28 derjat maka motor akan menyala sehingga pendingin hidup.
Prinsip kerja dari rangkaian di atas adalah, ketika tombol pada keypad ditekan maka nilai yang ditekan pada keypad akan ditampilkan pada 7-Segment. Prinsipnya, pertama mikrokontroler mengirimkan alamat untuk mengakses I/O IC 8255 melewati A0-A15, kemudian masuk ke IC 74273 D0-D7. Alamat tersebut akan dilewatkan dari D0-D7 ke Q0-Q7 apabila sinyal kontrol alih dikeluarkan oleh pin ALE mikroprosesor dan diinverterkan sebelum diumpankan ke CLK IC 74273. Apabila telah aktif sinyal CLK, maka alamat akan ditahan di Q0-Q7 IC 74273. kemudian jika Q1-Q5 IC 74273 yang membawa alamat dari AD9-AD11 dihubungkan dengan decoder 74154. maka ketika nilai AD9-AD11 ini berlogika 0 semua dan E1 E1 IC ini juga berlogika 0, maka pin 0 IC 75154 akan berlogika nol yang kemudian pin ini dihubingkan dengan CS pada IC 8255. sehingga alamat yang dikirimkan adalah untuk akses IC 8255. Kemudian untuk mengirim data dari Mikroprosesor 8086 ke IC I/O 8255, pin AD0-AD7 mikroprosesor dihubungkan dengan pin D0-D7 IC 8255. PORTA IC 8255 menjadi output bagi mikroprosesor untuk kemudian dihubungkan dengan output keypad dan PORTB pada IC ini dihubungkan dengan input Keypad serta PORTC pada IC ini sebagai output yang dihubungkan dengan 7-Segment.
Prinsip
kerja dari rangkaian di atas adalah, ketika tombol pada keypad ditekan
maka nilai yang ditekan pada keypad akan ditampilkan pada 7-Segment.
Prinsipnya, pertama mikrokontroler mengirimkan alamat untuk mengakses
I/O IC 8255 melewati A0-A15, kemudian masuk ke IC 74273 D0-D7. Alamat
tersebut akan dilewatkan dari D0-D7 ke Q0-Q7 apabila sinyal kontrol alih
dikeluarkan oleh pin ALE mikroprosesor dan diinverterkan sebelum
diumpankan ke CLK IC 74273. Apabila telah aktif sinyal CLK, maka alamat
akan ditahan di Q0-Q7 IC 74273. kemudian jika Q1-Q5 IC 74273 yang
membawa alamat dari AD9-AD11 dihubungkan dengan decoder 74154. maka
ketika nilai AD9-AD11 ini berlogika 0 semua dan E1 E1 IC ini juga
berlogika 0, maka pin 0 IC 75154 akan berlogika nol yang kemudian pin
ini dihubingkan dengan CS pada IC 8255. sehingga alamat yang dikirimkan
adalah untuk akses IC 8255. Kemudian untuk mengirim data dari
Mikroprosesor 8086 ke IC I/O 8255, pin AD0-AD7 mikroprosesor dihubungkan
dengan pin D0-D7 IC 8255. PORTA IC 8255 menjadi output bagi
mikroprosesor untuk kemudian dihubungkan dengan output keypad dan PORTB
pada IC ini dihubungkan dengan input Keypad serta PORTC pada IC ini
sebagai output yang dihubungkan dengan 7-Segment.




.jpg)




















































.jpeg)



.jpeg)









Tidak ada komentar:
Posting Komentar